BLOG > Publications & Citations > Systematic Evaluation of GAPs and GEFs Identifies a Targetable Dependency

Authors: Pu Zhang, Zhendong Cao et al.
Source: Cancer Discov 1 December 2025; 15 (12): 2530–2553.
We're delighted to share insights from a groundbreaking study entitled "Systematic Evaluation of GAPs and GEFs Identifies a Targetable Dependency for Hematopoietic Malignancies" published in Cancer Discovery by Pu Zhang, Zhendong Cao et al.
Congratulations to all the authors on this excellent article!
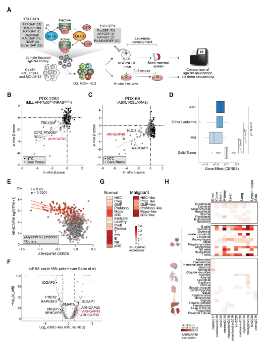
They utilized unbiased CRISPR-based functional genomics screens in Acute Myeloid Leukemia (AML) models to identify critical signaling regulators. Their work nominated the GTPase-activating protein ARHGAP45 as a novel, targetable dependency shared across hematopoietic malignancies but found to be dispensable for normal hematopoietic development. The authors demonstrated that inhibiting ARHGAP45 induces AML differentiation and cell cycle arrest. Furthermore, they engineered an enhanced TCR-CAR T cell strategy targeting the ARHGAP45-derived antigen HA-1H, and found that combining this therapy with CDC42 inhibition provided powerful synergistic anti-leukemia activity.
LentiBlast Premium was used to facilitate efficient lentiviral transduction when introducing the sgRNA library into PDX cells for the CRISPR screening.
Read the article See LentiBlast Premium




